

接近传感器
光电传感器
气体检测
水分检测
成分检测
部分参数如下:
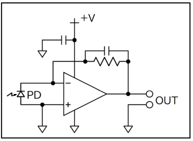
光电传感器用途基本电路:
通用模拟传感器用途基本电路:

迪睿合从事电子部件、连接材料、光学材料等的制造和销售,产品包括异方性导电膜(ACF)、光学弹性树脂(SVR)、光学相关薄膜等。迪睿合2022年收购了从事发光/光接收半导体器件开发的京都半导体,致力于研究开发光接收及发光二极管,并不断配套和完善光半导体器件的前后制造工序,成为了该领域的专业制造公司,光半导体的产品包括发光二极管,光电二极管,VCSEL,反射式传感器等。
暂无
如有意向购买产品或者相关技术咨询,请联系我们